Running a Birmingham SEO agency, especially one that specialises in web design and digital marketing, means confronting some important questions about the future of SEO in a world that’s now consumed with AI tools like ChatGPT. Without a doubt, the future of SEO with AI is set to change dramatically.
We’ve previously written about the AI Inflection Point created by ChatGPT, but the true impact of this on search engine optimisation is still unknown.
Seeing headlines claiming the “death of SEO” is nothing new – we’ve seen it countless times before. In fact, this report dated November 2020 states that:
“According to Ahrefs, SEO has died 4,852 times since January 2016”
This was two years before the release of ChatGPT. A simple Google search will also show around 90,000 to 100,000 results indexed for the terms “SEO is dead” and “Death of SEO”, with around 3,500 of these within the past year alone.
Understanding this dilemma is very important to me as a business owner, but I expect it is for anybody working within the industry or reliant upon digital marketing, so I’ve spent a great deal of time educating myself about AI and trying to answer the following questions:
- Can SEO be killed?
- Will AI replace SEO and, ultimately, search engines?
- What does the future of SEO look like?
These are core themes that I will explore today.

The AI vs SEO battle – what does this mean for the future of SEO?
Some might wonder whether this even matters to the average business. They might think it is just SEOs and perhaps the search engines themselves that should be concerned by the threat of AI tools and solutions like ChatGPT. The reality is that we are all reliant on search engines to some extent, and everybody should be concerned enough to consider what AI means to them.
“In August 2023, a survey conducted by research company GlobalData found that more than 50% of businesses questioned had experienced significant disruption within their sector as a result of AI.”
The above comes from verdict.co.uk, highlighting the situation we’re all in and the impact it can have on our livelihoods. It’s a sad fact that AI WILL inevitably put many individuals and companies out of business. For others, however, AI is an opportunity – and perhaps now is the ideal time to pause, breathe, reflect, and potentially evolve.
So, without further ado, we’ll take that moment to consider the future of SEO, the potential threat or opportunity posed by AI, and the impact this will have on online search as we know it.
Editor's Note [15.03.26]: We've updated model references, expanded the conclusion to cover how agentic AI workflows are reshaping day-to-day SEO tasks, and added a section on GPT-6 development and its implications for search. Originally published in October 2023, this article was substantially expanded on 16th December 2025 to incorporate Google Gemini, ChatGPT's evolving capabilities, Generative Engine Optimisation (GEO), Answer Engine Optimisation (AEO), and a deeper look at whether AGI could eventually replace SEO entirely.
A Not-So-Short Intro
Before getting into the nitty-gritty of AI, here is some background about search and SEO basics that will help to set the scene.
What is a Search Engine?
At its core, a search engine is simply a system designed to sift through vast amounts of information and present the most relevant results in response to a query.
Google, Bing, and other major players use algorithms that consider hundreds (if not thousands) of ranking factors to determine which web pages best match what the user is looking for.
Whether you’re on the hunt for a nearby shop, trying to solve a math issue, or researching the latest trends, search engines have been the go-to resource for instant answers for over 30 years, with a search engine called Archie considered to be the very first in 1990.
Today, the world’s leading search engine, Google, has over 90% of global searches, according to gs.statcounter.com.

Google search results in the old days
But search engines aren’t just giant libraries. They constantly update their indexes, refine how they rank content, and even integrate AI to improve search results. For example, Google’s Rank Brain update in 2015, BERT in 2019, MUM in 2021, Helpful Content Updates in 2022 – 2024, and Google’s Search Generative Experience (SGE) in 2023 – these algorithm updates have all fundamentally changed how search engines interpret queries, rank pages, and determine relevance using AI
Unlike the old days, when search results were primarily matched based on keywords, these advancements allow Google to understand natural language, user intent, and even the relationships between concepts.
Take RankBrain, for example. It was the first major step toward machine learning-driven search, helping Google interpret ambiguous or never-before-seen queries. BERT built on this by improving Google’s ability to grasp context within sentences, making search more human-like. Then came MUM, enabling Google to process and analyse multiple forms of media, including text, images, and even video, across different languages.
And most recently, the Helpful Content Updates introduced AI systems designed to reward people-first content while filtering out low-quality content, while Google’s Search Generative Experience integrates LLM-powered responses with traditional search (more on LLMs below).
Since the release of ChatGPT, search results haver changed. Instead of a list of web pages, we’re now seeing AI-generated summaries, direct answers, and interactive conversations replacing traditional results.

Search Generative Experience – spot the organic/traditional style search result?
What is SEO?
SEO, or Search Engine Optimisation, is the process of improving a website’s search engine rankings.
It’s about making sure content can be found, understood, and deemed relevant by search engines like Google. Despite what some claim, SEO isn’t just about stuffing pages with keywords or building lots of backlinks. If anything, search engines like Google would see this as a form of “manipulation” and most likely penalise or devalue rankings as a result.
Modern-day SEO involves a mixture of technical optimisation, content strategies, and user experience improvements.
Thanks to their AI updates, Google (and other search engines) have wised up to the manipulative SEO practices that once worked.
Their algorithms now favour quality content that genuinely helps users, and updates like the Helpful Content Update and the introduction of E-E-A-T (Experience, Expertise, Authoritativeness, and Trustworthiness) have reinforced this shift.
The Rise of LLMs and ChatGPT as a Potential Rival to Search
As a technology lover and a marketer, I’ve never been as impressed or as excited as I’ve been over the last couple of years experimenting with ChatGPT and similar LLMs (Large Language Models), including Google’s Bard and Anthropic’s Claude (now Sonnet 4.6 with a 1 million token context window).
Sad, I know, but the opportunities really do seem endless. To understand what is meant by LLMs, please visit our guide below.
How Does ChatGPT Work in Story Form: The Adventures of ChatGPT “The AI Storyteller”
For both free and paid users (Plus, Pro or Teams users), ChatGPT alone is an incredible tool that can do so many amazing things that would have seemed impossible not too many years back. However, it’s worth mentioning that the paid plans generally offer more features, fewer restrictions and access to the very latest advancements.
I’m not going to cover how well ChatGPT does in this article, but here are some of its key capabilities:
- Answer questions in a style that’s no different to having a text chat with a friend
- Write entire pages of text with 100% accuracy in terms of spelling and grammar
- Analyse hundreds of thousands of words of text and summarise, evaluate or critique its content
- Browse the web in real-time to cite or use the very latest information
- Use Vision to analyse images that are uploaded and view them as a human would, able to understand the context and answer questions
- Create original images using Dall-E 3 using simple text queries (prompts) – these images can even create text within the image now
- Create unique and highly professional generative video content using Sora
- Process multiple uploaded documents (MS Word, PDFs, Excel spreadsheets, etc) and answer questions about their content
- Convert from one file format to another, e.g. from a single spreadsheet to many individual Word documents
- Create, review, explain, and even execute code
- Review CSV data and even raw unstructured data to create charts, provide detailed analysis, and produce reports
- Collaborate visually using Canvas, enabling brainstorming, organising, and planning in a shared visual space
- Execute advanced data analysis, math and coding tasks using the built-in Code Interpreter/Data Analyser
- Generate deep-research reports autonomously by browsing the web for up to 30 minutes
- Automate web-based actions with Operator, performing tasks such as filling forms, scheduling appointments, or making online orders
- Interact naturally using advanced Voice Mode, enabling conversational, hands-free communication
- Organise multiple files, custom instructions, and chats within Projects
- Enhance performance using the latest GPT-5 series models, with significantly improved reasoning, creativity, and contextual understanding
- Schedule reminders and recurring events using Tasks
- Build Custom GPTs tailored to specific needs, allowing users to design, train, and deploy their own personal AI assistants
I’m not really scratching the surface here, but you may be wondering what all this has to do with the future of SEO or search engines.
Microsoft’s Bing Chat and Partnership with OpenAI
Well, for starters, in 2020, Microsoft partnered with OpenAI, the company behind ChatGPT, to become the first player in the race to become what many are now terming an AI-first search engine. We’ve quickly seen Bing Chat offer a service very similar to ChatGPT but with the added bonus of being able to query Bing search results out of the box.
Bing Image Creator became an alternative to OpenAI’s Dall-E product, able to produce high-quality AI images within 60 seconds or less.
The Bing Chat was integrated as part of Bing’s traditional search engine, providing users with the best of both worlds – traditional search and AI search. For a detailed comparison of the best AI search engines, including ChatGPT, Gemini, Copilot and Perplexity, see our dedicated guide.

The New Bing (an AI-powered copilot for the web)
Google’s Gemini and Evolution to AI-First Search
Google appeared to come later to the game, but they’ve since ramped up efforts in a big way.
While Google’s AI journey dates back to 2015 with RankBrain, the real shift happened after OpenAI launched ChatGPT, forcing Google to respond.
Their first major generative AI experiment, Bard, was launched in early 2023 and was built on LaMDA (Language Model for Dialogue Applications).
Since May 2023, Google has been announcing plans to overhaul search engine results to incorporate AI search.

Bard has now been rebranded as Gemini, powered by Google’s latest and most advanced AI model, Gemini 1.5, which surpasses earlier models like PaLM-2 (Pre-training with Abstracted Language Modelling-2).
Alongside this, Google has been rolling out AI-powered search experiences with its Search Generative Experience (SGE), blending traditional search results with AI-generated summaries, citations, and conversational follow-ups.
Also worth a mention is Google’s Magi project, which is their long-term plan to integrate AI into search, a project which is still unfolding.
How is AI changing SEO?
This is where things get interesting.
Many people are claiming the end of SEO now that AI tools like ChatGPT can analyse, proofread, and write vast amounts of content, which, on the surface, looks as good as any human can write. These tools can generate content at an incredible scale and automate many SEO tasks using prompts, including meta tag creation and advanced SEO analysis tasks.
Using ChatGPT For SEO: “Mind Blowing” ChatGPT SEO Guide & Case Study [UPDATED]
This raises a big question: If AI is making SEO tasks easier (or even redundant), what does that mean for the future of SEO?
Many businesses now feel they no longer need SEO experts to write articles. Instead, they can just ask ChatGPT, Gemini, Claude, DeepSeek, or any other AI model to do it, so it’s only natural to think the future of SEO is doomed.
SEO is so much more than just copywriting, though. It involves aspects such as user intent analysis, keyword research, analytics, technical optimisation, outreach, marketing, analytics, and so much more. But you guessed it: ChatGPT can automate much of this as well.
At this stage, the death of SEO seems all but inevitable. After all, what use would it be if search results change to include AI-generated responses or tools like ChatGPT make manual SEO tasks (and SEO professionals) obsolete?
We’ll revisit these important questions later.
The Evolution of SEO
Keywords and Backlinks
When I first got involved with SEO in 2009, it seemed like a dark art and minefield to understand, but I soon realised it mainly boiled down to two main ingredients:
- Identifying the right keywords (and meta tags)
- Building links back to the website
This worked an absolute charm until fast-forward a few years to 2011, and suddenly Google’s algorithm updates like Panda and later Penguin were turning the SEO world upside down. If you weren’t adapting, you were basically signing your site’s death warrant. I recall many in the industry touting the death of SEO, even back then.
And yes, the SEO back in the day isn’t the same SEO of today, and today’s SEO won’t be the same as tomorrow’s.
People-First Content
Today’s SEO isn’t just about optimising for search engine rankings anymore, it’s about optimising for the user.
This was made even more transparent with Google’s Helpful Content Update (HCU), which clearly states:
“We recommend that you focus on creating people-first content to be successful with Google Search, rather than search engine-first content made primarily to gain search engine rankings.”
Why Good Content Matters: SEO Content Creation Guidelines [UPDATED]
Factors such as user intent, user experience, mobile optimisation, and website speed have become critical. Concepts like E-A-T (Expertise, Authoritativeness, Trustworthiness), or more recently E-E-A-T (Experience, Expertise, Authoritativeness, and Trustworthiness), have become pivotal in Google’s evaluation of websites.
Strategies such as building online reviews are more important than ever in helping to demonstrate E-E-A-T and sending “Trust” signals to search engines:
The idea of a search engine has moved from being a “dumb” catalogue of web pages that can be easily manipulated to sophisticated systems.
Ever since the integration of AI, search engines have been clever at understanding nuanced human behaviour, including the context and semantics of a query.
In fact, the more somebody tries the “game the system” or produces search engine-first content, it’s highly likely to backfire.
This is one of the reasons why businesses that use ChatGPT or other LLMs as a quick/cheap fix for SEO and content creation may find themselves getting hurt.
Right now, Google doesn’t explicitly penalise AI generated content (source. Google Search and AI Content), but it’s important to read their FAQs carefully.

Google’s stance on AI generated content
The key words here are “manipulate” and “poor quality”.
Without the knowledge of an experienced SEO professional, it’s easy to see many businesses falling into the trap of producing poor-quality content. You know the kind I mean; we’re all familiar with seeing the same old generic, AI generated fluff, the kind that sounds great but says absolutely nothing.
How Can SEO Help My Business? A Modern Guide to SEO For Small Businesses [UPDATED]
The world is becoming flooded with content that looks like a “rinse and repeat” of what we’ve already seen. It’s not quite copy-and-paste-style duplicate content, but it’s not far off, and we’re seeing it everywhere now – articles online, TV ads, radio ads, film/TV scripts, and even books.
It’s so obvious, with phrases like “in the realm of…”, “elevate your…”, and “in today’s era…” being repeated everywhere.
Without depth, originality, or human experience behind it, this kind of content provides little to no value, and it does nothing for rankings, engagement, or credibility.
And thanks to Google’s Helpful Content Update, it’s now more likely to get ignored altogether.
From SEO to Algorithm Optimisation (AO)
A relatively new phrase has been termed ‘Algorithm Optimisation’ or AO.
From an SEOs perspective, this almost sounds like the polar opposite of a people-first strategy, but this is actually about crafting content that resonates with the platform’s specific algorithm to boost visibility and engagement.
While people-first is a good principle to follow, it’s also essential to understand the platform and its algorithms, as well as the end-user.
For example, on Instagram, it’s not just the quality of your photo that matters but also how quickly people engage with it. On LinkedIn, long-form content that gets people talking might score you more points with their algorithm. On YouTube, videos with a higher number of views, comments and likes are likely to rank higher than those without.
Short-Form Video Platforms: YouTube Shorts vs TikTok vs Instagram Reels
In essence, AO on social platforms is quite different to SEO on a search engine. It means adapting your content strategy to what each algorithm values most, be it user interaction, relevance, or timeliness, to ensure you can get found and reach a broader audience.
GEO, AEO and the New Reality of Search [December 2025 Update]
As explored in our SEO to GEO report below, we now have even more terms to contend with beyond AO and SEO.
Search has shifted from being a ranked lists of links to AI-generated answers that synthesise information and selectively cite sources. This has given rise to terms like GEO (Generative Engine Optimisation) and AEO (Answer Engine Optimisation), both focused on being included, referenced, or trusted within AI responses rather than simply ranking on page one.
From SEO to GEO: The Ultimate AI SEO Guide (AI Mode, AI Overviews, RAG, AIO, AEO & LLM SEO)
What matters now is not just discoverability, but citation-worthiness.
SEO remains the foundation — crawlability, relevance, authority — but GEO and AEO sit on top of it, prioritising clarity, structure, expertise, and entity recognition so content can be extracted, understood, and reused by AI systems. This same thinking now extends beyond search engines like Google and Bing to LLM SEO (or LLMO), where visibility depends on how platforms such as ChatGPT, Gemini and Perplexity recognise, reference and recommend brands within conversational, AI-generated answers rather than traditional search results alone.
The “Death of SEO”
About every couple of years, someone will shout from the digital rooftops about the death of SEO, saying that “SEO is dying”, the “end of SEO” is coming, and so on.

Will AI lead to the death of SEO?
It’s always thanks to the ‘next big thing.’
Be it penguins or pandas, social media, or AI, the doomsayers will always predict the end of SEO.
Yet, here we are, still discussing the future of SEO. Why? Because the need for search and the role of SEO keeps evolving.
The way people search might evolve, be it through a search engine or an AI chat interface, but the need to find accurate information quickly isn’t a fad; it’s a permanent fixture in our lives.
When thinking about the style of SEO that worked back in 2009, the main change is that the once siloed discipline now needs to be a more integrated and holistic part of the overall digital marketing strategy.
Putting people first is obviously the right approach, but that also means understanding a complex array of factors, including user behaviour, market sentiment, and competitive positioning.
The reality is that SEO is not dead, but it will continue to evolve like it always has done. Whatever name it goes by (SEO, AO, AIO, or AISEO), understanding people, data, algorithms, and platforms will continue to be an important skill and a fundamental ingredient to search.
AI vs SEO & Traditional Search
The Similarities
As I began to experiment with ChatGPT, and later Bing Chat, Bard, Claude, and now DeepSeek, it struck me that traditional search engines and these chat interfaces aim to do one thing: answer a user’s query as accurately and quickly as possible.
Both sift through heaps of data to provide the most relevant answer.
And increasingly, both understand not just the input, whether that be short keyword searches, a longer tail search query, or a prompt, but they also understand the intent behind the input.
The difference is the ability to have a human-like dialogue with AI chatbots like ChatGPT that provide remarkably good answers.
The Differences
Despite the similarities, there are more differences when considering AI vs SEO.
User Interface: 10 Answers vs 1 Answer
A search engine serves up a list of links, typically the 10 blue links we’ve become conditioned to expect on the first page, potentially with a Local Pack, People Also Ask, and various images, videos and shopping results thrown in. If we’re not happy with the first 10 results, we move on to the next page.

Standard Google search engine results page
As anybody involved with SEO will know, it’s all about page 1, ideally the first few results. Users only tend to go to page 2 or further in extreme circumstances.
Using chat interfaces like ChatGPT, we get a more conversational experience. It feels less like querying a database and more like asking a well-informed friend. The way the information is presented is simplistic, generally with an input box for the prompt and a results box for the answer.

ChatGPT AI search results page for a similar query
In some ways, this isn’t so different from a search engine, but instead of getting 10 blue links, we usually see a single response or multiple options that directly address the user’s input (prompt). In the example above, I actually got three results and then a map appeared as well.
This style of ChatGPT search results page is relatively new, with features like a map, directions, website, and call showing.
In either scenario, if I don’t like the results or I want more detail, I will refine my search query or input. For example, I frequently ask for alternatives and options when using ChatGPT, so I can compare them and make a more informed decision.
Links and Traffic vs No Links and No Traffic
The other major difference is the use of links.
Search engines by their very nature, are designed to provide a list of results where users can click through to the website.
In the past ChatGPT wouldn’t include hyperlinks or provide any sources or citations for the answers provided. This made verifying information a challenge, but it also meant that the sources and owners of the underlying information wouldn’t get attributed or awarded with traffic. Even with options like ‘Browse with Bing’ or a browser plugin such as BrowserPilot or WebPIlot to access the internet or a web page, the results didn’t tend to include links, meaning they wouldn’t generate any traffic back to the source.
The situation today is quite different. Even the free version of ChatGPT will now browse the web and cite the sources (when asked to do so).
But if you don’t ask, you don’t get – 9/10, you will get an answer that is generated directly from its own “knowledge base” for want of a better phrase.

AI chatbot results using web search
Up-to-Date Knowledge
At the time of writing this article originally on 26th October 2023, ChatGPT’s knowledge only went as far back as September 2021, meaning it had no awareness of recent or current affairs as standard. As of early 2026, ChatGPT’s knowledge base is updated more frequently, though it still benefits from web search for the very latest information.
The obvious benefit of a search engine or using an AI chatbot with web search capabilities is that we can access real-time (or close to real-time) information.
Hallucinations
LLMs like ChatGPT are known to make up facts and information. In some cases, they blatantly lie, giving false information, which is commonly referred to as a hallucination.
These hallucinations can seem so convincing that many users simply believe them to be true.
This was more common with the earlier GPT-3 models than we see using GPT-4o, GPT-5, and later models, but this is something that a traditional search is incapable of doing.
That said, information within a search engine index can just as easily be untrue or out of date. Whether it’s an AI chatbot or a search engine, the onus is always on the user to verify and fact-check the information returned.
ChatGPT vs Google For Search: Understanding The Mechanics
Given the similarities, it’s not surprising that many ChatGPT users expect it to work in a similar way to Google.
We add an input and get a response, so the overall mechanics must be very similar, right? Wrong.
When I first started using ChatGPT, I kept hearing the term ‘knowledge base’ being used. In my SEO mind, this was the equivalent of Google’s search index, and ChatGPT was simply using some kind of AI algorithm to query an out-of-date version of Google’s (or perhaps Bing’s or various others) index.
The reality is that they are very different.
Google Search
Think of Google Search as the librarian of the internet but on steroids.
When you type a query into Google, it doesn’t just look at the surface; it digs deep into its index, essentially a database of indexed websites, to find the most relevant results. The Google algorithm takes multiple factors into account, such as keyword relevance, website authority, user experience, and much more.
Google uses complex algorithms, some of which we’ve discussed above. These algorithms are kind of like smart little workers (middlemen) that query Google’s index and decide what results to return to the user. Along with its index, these algorithms are constantly updated to try and serve you the most relevant content.

Here’s a diagram roughly showing the processes and steps involved.
ChatGPT
ChatGPT is built on a powerful neural network model.
This architecture allows it to understand context, generate human-like responses, and even engage in creative tasks.
It does this by drawing from a massive dataset, which is analysed using machine learning techniques. So, it’s not just answering queries – it’s making calculated responses based on data patterns it has recognised.
Many people (like me) probably start off thinking LLMs like ChatGPT query a database or index similar to Google. This just isn’t the case.
To try and understand how it all worked, I started by reading Stephen Wolfram’s article here. It’s a long read, so I asked ChatGPT to summarise it in a story-style form (here) so that children as well as adults could understand. This part in particular, stood out for me:
“ChatGPT is like a super smart friend who can guess what words should come next in a sentence. It creates stories by putting words together in a way that makes sense. It’s like magic!”
For a slightly more detailed version, ChatGPT is essentially trained using massive amounts of text data and is taught to anticipate subsequent word sequences in a given situation. The text generation is driven by the patterns they’ve picked up while being trained, rather than scouring the internet or indexing web pages.

Here’s a diagram showing an outline of the processes involved with an LLM. Notice how remarkably similar they are to a search engine.
Mechanics Comparison: Search Engines vs. LLMs
| Steps/Processes | Search Engines (Google) | LLMs (Language Models) |
|---|---|---|
| Data Collection | Crawls the web to collect data from millions of web pages. Analogy: A spider crawling over a web. | Gathers training data from various sources like books, articles, and websites. Analogy: Assembling ingredients for a recipe. |
| Data Organisation & Preprocessing | Organises data into an index stored across multiple servers. Cleans and filters data. Analogy: Sorting and preparing ingredients before cooking. | Cleans, filters, and processes raw data to remove irrelevant or sensitive information. Analogy: Cleaning and preparing vegetables before cooking. |
| Processing & Training | Uses algorithms to sift through the index and find relevant results when a query is entered. Analogy: A chef selecting the best ingredients for a dish. | Trains the model using processed data to learn patterns, grammar, facts, and reasoning abilities. Analogy: Baking a cake with the right mix of ingredients. |
| Knowledge & Relevance | Uses signals like keywords, backlinks, and user behaviour to determine the relevance of a page. Analogy: A librarian recommending books based on popularity. | Doesn’t “know” facts but recalls patterns when queried. Has seen a vast amount of information during training. Analogy: A librarian fetching relevant books based on your question. |
| Continuous Learning & Feedback | Updates algorithms based on user interactions, search trends, and feedback. Analogy: A gardener pruning and fertilising plants. | Continually refined based on user interactions and feedback. Analogy: A sculptor constantly chiselling and refining a sculpture. |
| Technical Infrastructure | Supported by a robust infrastructure of servers, data centres, and complex algorithms. Analogy: The engine room of a massive ship. | Runs on powerful computational infrastructure, including GPUs and TPUs. Analogy: The engine and machinery behind a high-speed train. |
While the end goals of search engines and LLMs may differ, the underlying processes share striking similarities. Both systems are complex, data-driven, and rely on robust technical infrastructure.
So, there you have it: two distinct technologies – LLMs like ChatGPT and search engines like Google – each with their unique mechanisms but undeniably similar processes for helping us find and understand information.
But, Can LLMs like ChatGPT Replace Traditional Search? The Challenge of Real-Time Data
The Importance of Real-time Data
As impressive as the answers are from LLMs like ChatGPT, they are not based on up-to-date knowledge.
Of all the differences between traditional search engines like Google and LLMs like ChatGPT, this one will ultimately determine whether the likes of ChatGPT will replace Google.
You might now be thinking, you said, “even the free ChatGPT can now do a web search”, so surely it can access real-time information. This is true, but that information is dependent on external sources such as search engines with their index to get the latest information.
By doing this, LLMs continue to be reliant on search engines. Not only does this mean we are getting information from two different places, but it also means that search engines, and by necessity SEO, won’t be disappearing any time soon.
Think of my two examples above where I searched for a locksmith. In both cases, I got different results, but they were both based on data returned by search engines – Google search results in one instance and most likely Bing search results when using ChatGPT. If I try the same search using Gemini, I will most likely see Google results.

Gemini web search
This also means SEO in the most traditional sense will still be needed. If you’re website isn’t ranking well in Google, Bing, or search in general, it’s unlikely you will get found using chatbots like ChatGPT or Gemini.
How Traditional Search Engines Handle Real-time Data
Search engines like Google and Bing use web crawlers, often known as bots or spiders, to scour the internet and index web pages.
These crawlers seek out new content and look for updates to existing pages, adding them to the search engine’s index. However, this process isn’t instantaneous. Depending on different factors, it can take some time for new or updated information to appear in search results.
This is where SEO comes in.
One of the most basic and fundamental aspects of SEO is to ensure a website can be found and indexed easily. This includes techniques such as:
- Ensuring the website has a clear navigation structure and search engine-friendly URLs
- Including breadcrumbs to show the relationships between pages
- Adding a sitemap (HTML and XML)
- Including the correct meta tags to allow indexing and crawling from one page to the next
- Setting up the likes of Google Search Console and Bing Webmaster Tools and submitting the sitemaps
- Having a robots.txt file linking to the sitemap
All of the above will help ensure that a website and its pages can be found.
Other factors will determine how often a website is crawled and added to a search engine’s index, such as the age of the website, the authority of the website, and how often it’s updated. On the whole, these are also aspects we can influence using SEO.
So, when it comes to real-time data, traditional search engines have a bit of a lag, but they are currently the best place to go for a broad range of up-to-date information. Other sources like X (formally Twitter) and Reddit are often the preferred choice for the very latest real-time information – and providing these are public profiles, ChatGPT can browse them too using plugins.
As an alternative to ChatGPT, Elon Musk’s X.ai has developed Grok, an AI chatbot integrated with X. Unlike ChatGPT’s standard model, Grok is designed to provide real-time information by leveraging the latest updates and conversations happening on X, which opens up a whole new discussion around the role of social media and AI.
The Technical Nature of ChatGPT
ChatGPT, unlike traditional search engines, doesn’t crawl the web in real time to fetch new data. Its training dataset is frozen at a specific point in time.
By default, this means that LLMs like ChatGPT will never be able to replace search engines or SEO.
The most likely scenario for them right now is that they get integrated into search engine results in the same way Bing has done and Google is also doing now. Keep reading to understand more about the latest evolution of search and how it is becoming more intertwined with LLMs and generative AI.
The Background and Evolution of Search
AI-First Search Engines
In February 2023, Bing announced “The New Bing” aka the new AI-powered Bing search engine (Bing Chat).
In February 2023, Google announced Bard, but not long after this, in May 2023, Google announced its generative AI search, giving a preview of its AI search engine.
In both examples, we see a hybrid of the traditional search engine we are used to but integrated with ChatGPT-style capabilities and generative AI results.
We have the ability to ask follow-up questions, see shopping results based on the results of previous dialogues, and have media presented in a variety of different formats.
For somebody like me who’s a lover of tech, AI and SEO, this really is quite exciting!
Again, this doesn’t indicate the death of SEO, only that the future of SEO will be very different and we’ll all need to adapt our strategies within this new AI world.
What Will Change and What Will Stay the Same?
Search engines will still need an index and that index will still consist of websites, so no major change here.
Website owners will still want to be found, and at the other end of the spectrum, users will still want to find the most relevant results as quickly as possible. Again no major change from the situation right now.
Both of these factors mean SEO will be required, so for those of us who try to keep up, we can be confident that we won’t be put out of work.
However, there will be big changes ahead and factors we need to consider, including:
- Search engine algorithms will presumably continue to provide traditional search results, alongside or even integrated with generative AI results.
- The generative AI results will be different for each search engine in exactly the same way that search results are different in Google and Bing, or Bing Chat provides different answers to Bard. Bing’s LLM is based on ChatGPT, and Google will have its own LLM called PALM-2 (now Gemini) to compete with OpenAI and Microsoft.
- The way search engines decide to integrate the generative AI results will be different. Currently, Bing Chat is a small icon next to the search bar, meaning users can easily toggle between traditional search and Bing Chat (or AI search). Google’s demonstration seems to suggest a seamless integration of generative AI results mixed in with traditional search results, meaning users may not have a choice.
For those dependent on these decisions, i.e. the website owners, end users, SEOs, and marketers, this will almost certainly change, and perhaps not for the better.
I think we can fairly confidently say that these new AI-first search engines will do a very good job of meeting the needs of the end-user, and they will be happy.
Google Search Integrated with AI: An Overview
The below section was my attempt to picture how a new AI-first Google search engine would work before I started to see it come to life.
- Google’s native search results would serve as one data source for the AI/LLM.
- These results would be queried by the AI to provide answers based on Google’s real-time index.
- Additionally, the AI/LLM would use its own dataset (training data) as a second source for generating responses.
- The user would see both AI-generated answers and standard search results.
I tried to draw my own picture of how I would see this working, but it failed dismally, so I asked my best friend ChatGPT to draw some pictures using the “show me” plugin.
We came up with three different illustrations, so depending on how you process information, hopefully, one of these will make sense.
The first one was a mind map. This shows the various components but seems a bit overly simplistic for my liking.

A mindmap showing the current evolution to AI-first search
The next one shows a sequence diagram. This one makes more sense to me in terms of the various relationships and how both traditional search and AI search might work together.

Sequence diagram showing Google’s AI-first search engine and how it works
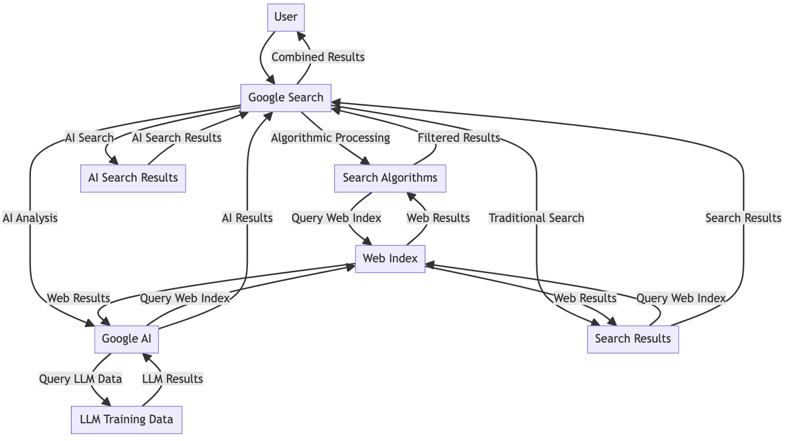
Finally, my personal favourite below shows all the various interactions and how Google’s AI would query its training data but also the web index alongside the algorithm for traditional search to return the combined search results.

Graph diagram showing the components and interactions of a Google AI search engine
It’s possible these could all be wrong, and of course, the pictures showing how “The New Bing” works would look a bit different.
What Challenges Does This Pose?
Taking a few steps back from the technical stuff, let’s think about what challenges this poses for the website owners who want to be found.
For example:
- With AI-generated results taking centre stage, will the standard ten blue links (organic search results), which have already been demoted below sponsored results, local results, ‘people also ask’ results, and so on, be pushed out of existence?
- Will traditional search results be replaced altogether with results provided by the AI that simply reference the source?
- What will happen to paid/sponsored results, and where will they appear?
- Will the AI-generated results be able to integrate both organic and paid results into their answers? Would this even be fair?
There are still so many questions regarding the future of search engines and what this means for the individuals, businesses, and organisations reliant on them. All of this would also impact the SEOs and marketers whose job it is to help businesses to get found.
The reality is that we can all expect a rate of change during the coming years like no other time in recent history. We’re all finding our way in this new AI world, and that includes the search engine giants and the brains behind them, meaning what’s presented today as a solution might be very different tomorrow.
Make-or-Break Factors for AI-First Search
The conversation surrounding AI-first search engines involves several core elements: the trust users place in AI-generated responses, potential avenues for search engines to monetise this new style of search, and the user experience.
The Trustworthiness of AI-Generated Responses
Trust is like a currency in the online space. For search engines to keep users coming back, there has to be a level of trust between the user and the algorithm.
Historically, search engines like Google have built this trust by striving to provide the most accurate and relevant results.
But as we move into the world of AI-generated responses, questions about trustworthiness inevitably arise. If the AI-generated answers stem from a mixture of the LLMs dataset and the results returned from the search engine’s index, we’re trusting that the AI tools will give us the right answer and that there will be no hallucinations.
Search engines would need to tone down the AI’s “creativeness” to avoid hallucinations and help ensure that we get the right answer. Any lapse in this could result in AI responses that are less reliable or even misleading.
It’s not just this, but the amount of AI-generated and fake content that has flooded Google since the introduction of generative AI in 2022 has been unprecedented. This has led to a wave of misinformation, SEO spam, and deceptive search results that often prioritise engagement over accuracy.
Users searching for straightforward information are now often met with AI-fabricated news, even entirely fake images and videos, making it harder than ever to distinguish fact from fiction. As AI-generated responses become more integrated into search, the risk isn’t just hallucinations, it’s the sheer volume of AI content drowning out reliable sources.

AI spam and fake content is now all over the web – John Wick 5 trailer example (source. mildlyinfuriating on Reddit)
Below is an amazing video that discusses how Google search has declined, showcasing real-world examples of misleading AI summaries like the John Wick 5 example above, SEO-optimised spam, and AI-generated fake trailers dominating search results. The video highlights how Google’s prioritisation of AI-driven responses and monetisation has eroded the quality of search, making it harder for users to find accurate, human-created content.
What jumped out most for me watching the video was the following comments:
“I’d absolutely rather get no search results rather than a bunch of fake articles and fake trailers. This is what’s known as “Internet pollution”. It’s pretty rampant. Time is ripe for a new search engine similar to how Google cleaned up the AOL garbage in the 90s.”
“You’re not even going to remember how a real cute little baby peacock picture looks like. You’re just going to see a shadow of it. You’re just going to see a copy of a copy a shadow of a shadow something on the edge of this real thing that you’re looking for, but it’s never going to be it. It’s never going to satisfy this hole in your heart.”
Right now, users need to trust that Google’s algorithms are working hard to provide the best results and tackle the issues surrounding AI-generated spam and fake content.
Ideally, users would be able to make an informed choice and select which results they want to view most. Typically, this meant starting with the first blue link ranking in position 1, then moving down the list based on whether the search results match what they are looking for.
In an AI-first search world, this needs to be the same – the user needs to be empowered to select the results they like. They need to feel confident that they can see or understand the difference between real and not real. Currently, with AI-first search, this empowerment seems to have been taken away from the user, or at least partially, with the AI results often taking centre stage regardless of the consequences.
Potential Monetisation Strategies
Search engines, traditionally, make money from their advertising platforms like Google Ads and Bing Ads. But the integration of AI into search raises some tricky questions about how this monetisation model might adapt and how they will balance impartiality with their commercial interests.
If AI-generated responses include paid or sponsored content, users may feel manipulated and lose trust in the platform. The flip side is if there are no ads, how does the search engine sustain itself financially?
One of the charms of ChatGPT lies in its seeming independence from commercial interests, presenting a straightforward, ad-free interface with bells and whistles for paid ChatGPT Plus users. It’s a nice model as both free and paid options remain impartial.
Google, on the other hand, has an obligation to its customers who have historically relied on its advertising services.
It’s a fine line to walk.
One possible solution could be a tiered system where basic AI interactions remain free on Google but supported by ads, while premium could allow for an ad-free experience that would be available for a fee. This would allow for a diversified income stream without necessarily compromising the impartiality of the AI for those willing to pay.
I’m not a fan of this idea, as any kind of paid or sponsored input in the AI-generated results would make them biased and lose my trust.
I imagined when first writing this article that we would end up with a mixture of sponsored results, AI-generated results (free of ad input), and traditional (organic) results.
The other alternative was that we might see AI-generated results (free of ad input) with the follow-up button, source link, and possibly related sponsored ads below.
What we have right now (as of March 2025) is interesting. When logged out of Google, I see the old style of paid/sponsored ads followed by the organic results. When logged in, I see AI-generated results where the paid ads would be.
It’s most likely that Google is still experimenting with this and it will keep continuing to evolve as they get more user feedback.
The Impact of AI on the User Experience
AI is impressive when it comes to understanding context and offering nuanced responses, which can be a big win for user experience.
However, the trade-off could be an erosion of the traditional “ten blue links” that users are accustomed to, potentially making the search experience jarring for some.
For instance, Google’s approach appears to be a seamless integration of AI-generated responses with organic search results. This could be disorienting for users who prefer the existing layout or want the option to choose between AI and organic search.
This most likely explains why the AI-generated results only show for logged in users at present. I can’t help but wonder whether we’ll end up with the AI-first version of Google presented to all users as the default search engine eventually, with a “prefer the old look” option for those who don’t or simply prefer not to use AI.
What’s clear is that the adoption of AI in search is not just a technological shift, it’s an ecosystem change which will have a wide-ranging impact on everybody.
Will ChatGPT Replace Google and Potentially Kill SEO?
This question is potentially more along the doomsday vibe for SEO and those who claim the death of SEO, and it all comes back to the challenge of real-time data.
If we imagine a world where ChatGPT and its training data are not only up-to-date but the responses are accurate and void of hallucinations, what would be the need for a search engine, its index, or SEO for that matter? This is something I’ve considered in terms of whether it’s possible and whether it would make sense.
For example, in such a scenario, there would be questions such as:
- How would the dataset get updated?
- Who would check and validate the new data, and how?
- How would the data be added?
- Would LLMs crawl the web looking for updates, similar to a search engine?
- Would users submit their websites or data to the LLM for consideration (more like a directory)?
- Would an intermediate (a form of moderator) be required?
- How quickly could the LLM be trained on any new data?
Again, there are lots of questions, but let’s look at some possibilities for how this could work.
**Collaboration with Traditional Search Engines (**The Current Scenario)
How it Works: ChatGPT could integrate with other search engines to pull real-time data, which is exactly how it works today with Bing Chat. The alternative which is in place today is that ‘Browse with Bing’ and plugins allow ChatGPT natively to access search results and data from external sources.
Feasibility: This is the most feasible and straightforward solution. It doesn’t require ChatGPT to have its own real-time index but leverages existing technology. It also means that ChatGPT will never replace Google.
User-generated Real-time Updates (Possible But Unlikely)
How it Works: Imagine a directory or Wikipedia-like model where users can update ChatGPT’s knowledge base. This would require a robust verification system to maintain accuracy.
Feasibility: While intriguing, this model presents challenges in data verification and could be resource-intensive.
Hybrid Model with Periodic Updates (Also Unlikely)
How it Works: ChatGPT could maintain its static knowledge base for evergreen content while pulling in real-time data for specific queries.
Feasibility: This could be a balanced approach but would require complex algorithms to determine when real-time data is necessary. It would also mean that ChatGPT would never replace Google due to its reliance on an external search index.
AI Self-updating Mechanism (Even More Unlikely)
How it Works: ChatGPT could be designed to crawl the web itself, updating its own knowledge base in the same way that search engines do today.
Feasibility: This is highly unlikely due to the enormous resources required to train AI models to handle this level of complexity. It would also require ChatGPT to move away from its core functionality of language prediction to take on tasks like data storage and retrieval, which are entirely different ball games.
An AGI ChatGPT (This One Gets Our Vote)
AGI is short for Artificial General Intelligence. It’s essentially what we all think AI is, i.e. a super-intelligent self-learning robot that could potentially replace humans.
Right now, with the current AI and LLMs that we are aware of, this isn’t possible.
We’ve covered AI vs AGI, the o1 model and the possibility of GPT-5 being AGI in depth in the above article.
As the article explains, some believe OpenAI have already achieved AGI internally and believe the next model, GPT-5, could amount to an AGI ChatGPT.
Brilliance, Betrayal & Building Tomorrow: The History of OpenAI & Its Future (AGI) [UPDATED]
If so, this would potentially address the limitations of current LLMs like ChatGPT when it comes to real-time data.
Here’s how:
Real-Time Learning and Adaptation: Unlike current LLMs, an AGI ChatGPT would have the ability to learn and adapt in real time. This means it could potentially crawl the web, index data, and update its knowledge base continuously, thereby providing real-time information.
Contextual Understanding: AGI ChatGPT would have a far superior understanding of context, allowing it to not only pull data but also understand the nuances and implications of that data. This would make its responses more accurate and relevant.
Decision-Making Abilities: One of the most significant limitations of current LLMs is the lack of decision-making abilities. An AGI ChatGPT could make reasoned judgments based on the data it has, which would be continuously updated.
Multi-Domain Expertise: AGI ChatGPT would have the ability to understand, learn, and apply knowledge across different domains. This means it could provide expert-level responses in various fields, from medicine to law to technology, all backed by real-time data.
If an AGI version of GPT-5 or AGI ChatGPT were to come into existence, it could fundamentally change SEO and search engines.
What is GPT-5 from OpenAI: When Is It Coming, What Can We Expect & Will it be AGI?
The lines between what a search engine does and what an AGI could do would start to blur. SEO strategies would have to adapt considerably to a world where real-time, highly accurate information and insights are readily available from AGI-powered platforms.
My money is on this scenario playing out for a number of reasons. Ultimately, this could mean that ChatGPT would replace Google (and Bing for that matter), as there would simply be no need for a search engine or SEO, which I’ll come onto shortly.
The Future of SEO: Generative AI SEO (GAISEO)?
The nature of search engines is inherently about “pull marketing” – users express what they want and expect the search engine to deliver. SEO facilitates this process by helping websites rank in search results and get seen by the user.
ChatGPT somewhat fulfils this by offering precise and context-specific responses to user queries. However, it doesn’t give a list of options like traditional search engines, which allows users to pick and choose. It also doesn’t rely (or at least not directly) on SEO. So, while it’s aligned with pull marketing, it takes a slightly different approach.
Does SEO influence ChatGPT?
I said “not directly” above because ChatGPT’s training data is made up of a collection of external sources, including websites.
One of the first things I did when I got access to ChatGPT was test whether it knew about me and Opace. Again, sad, I know. Unsurprisingly, it knew nothing about me but did have a good idea about Opace and what we do.
This leads me to believe that SEO has a role in this, i.e. the more discoverable content is, the better chance it has to be included within ChatGPT’s training data.
Will AI Lead to The Death of SEO?
While some believe that AI will mean the death of SEO, the human touch, insight, expertise, and trust can’t be replicated by any AI model.
While algorithms and AI tools can process data and give us answers, they can’t (currently) understand user intent or emotions the way a human can.
Regardless of the changes ahead, the endgame remains the same, i.e. delivering the most accurate and relevant information to the user. Therefore, the principles of SEO – search intent, keyword research, discoverability, and quality content – will continue to be important, albeit with some adjustments to accommodate the new tech on the block.
The key takeaway being re-iterated here is that we can expect the future of SEO to be an evolution but not necessarily the end of SEO.
An Omnichannel Approach: Is This The Way Forward?
The concept of Algorithm Optimisation (AO) was covered earlier. This is essentially the same as an omnichannel approach.
For sustained success, an omnichannel approach to SEO will be needed, one that accounts for both traditional and AI-driven search. But not only search, optimisation extends to other platforms and algorithms as well, including social media.
Gone will be the days when SEOs could rely on customers looking to be found on Google alone.
As things stand today, SEO is very different to what it was a year ago, let alone ten or twenty years ago. Search engines are much cleverer at spotting spam and manipulation, and they already utilise AI to filter out this kind of thing and provide more relevant results.
For most of us, this means an omnichannel approach or form of integrated digital marketing isn’t just the future – it’s the present.
SEO Will Need to Adapt
Notice my new acronym above, GAISEO (Generative AI SEO)? It’s a bit long for my liking and not as punchy as AO or even AIO (Artificial Intelligence Optimisation), still, I’m amazed nobody has coined it yet.
To ride the AI wave, both on-page and off-page SEO will have to adapt and this means taking generative AI tools of all types into account.
Imagine a future where AI search could understand video, image, and audio content as easily as text. Actually, we’re almost there with the latest ChatGPT, which can understand the content of images, including text and context, and provide meaningful analysis.
It will only be a matter of time before this also extends to video.
SEO strategies will need to adapt to these formats as well as text.
Currently, SEO means ensuring images have sensible file names, ALT tags and captions, and including keywords where possible. For audio and video, it’s a similar process.
With generative AI, it’s now also going to be important to optimise the content of image, video and audio media to ensure discoverability.
Grand Conclusion: Will AI Replace SEO? Only With AGI
Wow, I’ve just realised that my article looks more like a whitepaper, and I’m still writing…
To wrap up, let’s revisit the questions below:
- Can SEO be killed?
- Will AI replace SEO and, ultimately, search engines?
- What does the future of SEO look like?
But before doing that a few thoughts on AGI, as this may change everything I’ve said throughout this article.
If you recall, I said:
“an AGI would be able to make reasoned judgments based on the data it has, which would be continuously updated.”
The general theme throughout this article is that SEO can’t be killed, and the future of SEO is strong, albeit different.
AI in its current form will not replace SEO due to real-time indexing issues and a lack of real intelligence.
But before we get to AGI, there is an intermediate step playing out right now. Website owners are already using AI agents to carry out many of the tasks that SEO specialists handled manually. Keyword research, competitor analysis, gathering analytics, content creation, ranking monitoring, and even strategic planning can now be performed by AI tools working together autonomously. An SEO professional’s daily checklist, which might have taken hours of manual work, can be handled in minutes by an agentic workflow that crawls competitor sites, identifies content gaps, drafts optimised copy, checks it against brand guidelines, and schedules publication. This is not science fiction. It is happening across agencies and in-house marketing teams right now.
The question “is SEO dead?” is therefore as much about the profession as it is about the discipline. SEO as a set of principles for being found online is not going anywhere. But SEO as a career built around manual keyword spreadsheets, monthly ranking reports, and hand-written meta descriptions is being replaced by AI agents that do it faster, cheaper, and often more consistently.
However, I made a prediction that AGI will happen and this will solve the real-time dilemma. An AGI ChatGPT, perhaps arriving with GPT-6 or GPT-7, would change everything. Not only could this mean that an AGI ChatGPT replaces Google with its ability to crawl the web, index data, and update its knowledge base continuously, but it would also mean the real death of SEO.
Whether we like it or not, an AGI ChatGPT would mean Google is dead, SEO is dead, and so much more. It also seems like a possible endgame for OpenAI, meaning they would become the champions of search, and the whole question of AI vs SEO would be irrelevant. My only reason for opposing this view is OpenAI’s relationship with Microsoft and the impact this would have on Bing and that side of the business.
Putting that to one side, an outcome like this would most likely lead to the end of many other things, including web design and other human services that AI tools can automate with humanlike intelligence.
Within the world of marketing, the only services that I predict will remain are those that require a uniquely human touch. For example, face-to-face interactions, human intuition, originality and the ability to dream and think bigger than what has been done before.
So, coming back to the question:
- Can SEO be killed?
- Will AI replace SEO and, ultimately, search engines?
- What does the future of SEO look like?
The answer to all of these questions is fairly simple.
The short-term future for SEO and search engines is exciting, with lots of changes and innovations in store. Neither will be getting killed off or replaced with AI or LLMs as they exist today. The answer is very different if AGI happens.
In an AGI world, there would be no need for search engines like Google or Bing. There would be no need for SEO with AGI solutions to support businesses in their quest to get found. Web design, coding and content creation would most likely be carried out by AGIs with their ability to truly understand what’s needed and continually analyse, adapt and improve upon what’s been done before.
It’s almost impossible to imagine this world, but I honestly don’t think AGI is far away, with early signs in 2025-2026, though most experts now expect true AGI to arrive sometime between 2027 and 2030. The ramifications of AGI are likely to be wide and fast, hitting professions quickly and seeing the above scenario play out in the years that follow.
Of course, it’s not just SEO that AI is impacting. If you are wondering about the future death of web design or its potential death, read more below:
Is Web Design Dead in the Age of AI? Future Web Design Opportunities & Challenges for Creatives
It is also worth noting that GPT-6 is reportedly in development, and the implications for search are significant. Sam Altman has indicated the gap between GPT-5 and GPT-6 will be shorter than the 28-month wait between GPT-4 and GPT-5. GPT-6 is expected to feature persistent memory across sessions, stronger agentic capabilities, and native multimodal reasoning. In practical terms, this means an AI that could remember your preferences from last week, browse the web to verify facts, and present findings using text, images, and video simultaneously. If GPT-5 already handles complex reasoning and multi-step tasks, a successor model may close the gap between current AI and the kind of general intelligence that would fundamentally alter how information is found and consumed online.
Beyond model capability, the rise of AI agents that browse the web on behalf of users is perhaps the most important development for SEO. OpenAI’s Operator and Google’s “Auto Browse” in Chrome can now compare products, fill forms, and make purchases without human intervention. These agents are, in effect, a new type of “visitor” to your website, one that does not click through ten blue links but instead pulls information from multiple sources and acts on it independently.
This matters for SEO in several ways:
- AI agents are becoming a new audience. Content needs to be optimised not just for human readers and search engine crawlers, but for AI systems that extract, compare, and act on information autonomously.
- Zero-click searches are approaching 70%. According to multiple industry reports from early 2026, the majority of queries now result in an AI-generated answer rather than a click-through. Being cited within those answers is becoming as important as ranking position.
- Brand recognition in AI responses matters. AI agents choose which sources to trust and reference. Strong E-E-A-T signals, structured data, and a consistent brand presence across the web all influence whether your content gets cited in AI answers.
For SEO, this points to a future where the line between “search” and “action” disappears entirely. The businesses that will do best are those building genuine expertise, creating content worth citing, and making sure their online presence is as easy for AI agents to interpret as it is engaging for human visitors. If you are exploring how AI agents can support your marketing, our ChatGPT consultant services cover implementation guidance and strategy.
For AI business services and help or support using generative AI, please get in touch here. For help implementing successful SEO tools and strategies, feel free to get in touch here. In either case, a member of our helpful team will get right back to you.
If you’ve made it to the end, what are your thoughts on the above? I would love to get your feedback, so please drop a comment below or connect on social media and let’s see where the conversation takes us.
1 Comment